直流電機的正負極如果電源接反了,只要接入的電壓在額定電壓范圍內是不會燒壞的。直流電機的繞組都是由銅線繞制而成,接入直流后,繞組就相當于一個電阻,而我們都知道電阻是沒有方向性的,所以電機也不會燒壞,那么電源接反后對電機有什么影響呢?
電源接反后,電機就會反轉,僅此而已,電機不會燒壞,只是轉動方向變了。在控制直流電機時,只要在兩個電極上接入合適電源電機就會轉動,如果要實現電機轉向的控制,只需要改變電源的接入極性就可以。做過電驅的朋友應該清楚H橋電路,該電路就能實現電機轉動方向的控制。
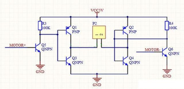
如下圖所示,就是由四個三極管所構成的H橋電路,中間的P2為電機,MOTOR+和MOTOR-為轉向控制引腳。當MOTOR+為高電平,MOTOR-為低電平時,三極管Q1和Q4導通,此時的電流流向為VCC→Q1→電機→Q4→GND,假設此時電機的方向為正向。


當MOTOR-為高電平,MOTOR+為低電平時,三極管Q2和Q3導通,此時的電流流向為VCC→Q2→電機→Q3→GND,則此時電機的方向為反向。
此H橋電路實現了電機轉向的方向調節。其實就是將流過電流的方向做了個反向。所以,直流電機的電源接反后,不會燒壞電機而只是電機的轉向發生了變化。
烜芯微專業制造二極管,三極管,MOS管,橋堆等20年,工廠直銷省20%,4000家電路電器生產企業選用,專業的工程師幫您穩定好每一批產品,如果您有遇到什么需要幫助解決的,可以點擊右邊的工程師,或者點擊銷售經理給您精準的報價以及產品介紹
烜芯微專業制造二極管,三極管,MOS管,橋堆等20年,工廠直銷省20%,4000家電路電器生產企業選用,專業的工程師幫您穩定好每一批產品,如果您有遇到什么需要幫助解決的,可以點擊右邊的工程師,或者點擊銷售經理給您精準的報價以及產品介紹

