什么是安定器
安定器到底是一個什么樣的存在?很多人對氙氣燈都有這樣的大致概念:一條玻璃管,里面全是氙氣,通過23000V高壓擊穿氙氣,使氙氣在兩個電極之間形成電弧,發出強光。安定器就是負責將車載12V電壓轉換成23000V高壓的電子部件,它是驅動燈泡的核心,也是保護整個系統的核心,很顯然,安定器質量決定著氙氣燈的質量。
我們常用的HID安定器有三種:普通安定、快啟安定器和解碼安定器,以及一體化安定器。
普通安定器
主要功能就是將12V汽車電源轉換成萬伏電源,俗稱變壓器,鎮流器,穩流器!
快啟安定器
普通安定器啟動時間大于3秒,為適應用車需求,許多企業生產了快啟安定器可以達到1秒速亮(其實用處并不大,因為實際開車時用燈并不差那一秒兩秒)。
解碼安定器
有部分車型(如大眾)原車大燈線路經過行車電腦,而鹵素燈工作原理跟氙氣燈不同,使得行車電腦檢測不到氙氣燈,造成改裝好的大燈不亮或者一閃一閃等問題。解碼安定器就是加裝解碼系統使汽車不再有報警提示。
一體化安定器
與普通安定器最直觀的不同,在于它是專車專用的,并且按原車燈座/防水后蓋采用一體化設計,安裝后與原車總成連為一體,不需要外掛安定器,簡單、安全、穩定。
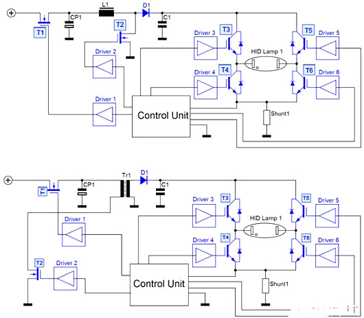
安定器電路原理圖


安定器基本的電器指標有:啟動電壓、工作電壓、典型電流、輸出功率、冷啟動電流、熱啟動電流、工作效率、工作溫度范圍等;保護功能方面則要有超壓保護、低壓保護、空載保護、短路保護、反接保護、防水防振性能等等。這些技術指標一般都可以通過一些普通的測試儀器測量出來,而有些指標則是需要專門的儀器才能測試到的。在這里我重點介紹幾個典型的數據:
第一、安定器冷啟動時間
通過看輸入電流可以簡單地判斷燈的冷啟動時間,而更準確的方法是測試HID燈的光通量:好的安定器可使HID燈在1秒內可以達到穩定光通亮的25%,4秒內可以達到穩定光通量的80%,而低于這個標準的都要謹慎選擇;
第二、安定器熱啟動時間
在燈穩定工作后熄滅15秒內,有些安定器通電后燈泡可以在1秒內達到最高光通亮的80%,幾乎感覺不到延時,而有些安定器則需要3-5秒的延時才可以使燈泡達到最高光通亮的80%。當然延時少的安定器品質更好。當安定器和燈泡都處于正常工作狀態下,你再做反復連續開關的動作,品質好的安定器一般工作正常,有些安定器會出現點燈不正常,燈泡會有一顆亮一顆不亮的現象,須切斷電源再重新開啟,這對消費者而言是個很大的安全隱患。請消費者在購買時注意這一點;
第三、安定器的工作方式
目前安定器的工作方式分兩種,分別是定電流和定功率,而后者才是可以提供HID長久壽命的正確設計,一個全新的HID燈泡,電極之間的距離為4.2mm,若要在兩個電極之間產生跳電電?。▽W名為架弧),就必須在電極兩端加以23000V的電壓,(點燈之后工作電壓會降至70—100V),但隨著點燈次數、時間的增加,兩個電極之間的距離也會愈來愈遠,而要維持電弧跳電的工作電壓,也會由85V慢慢增加至110V。定電流安定器會持續供應一個穩定的工作電流,但隨著HID管壓的增加,整體輸出功率(根據P=VI公式可知)也會由額定的35W慢慢提升至45W。額外的功率會加速HID燈的老化,降低壽命。輕則導致燈泡固定座熔毀,重則會燒毀燈泡或是安定器!而采用定功率輸出的安定器則不會有這種顧慮;
第四、輸出功率的穩定度
HID燈泡的特點決定了它工作的功率只能是35W,太高的功率會加速HID燈的老化,降低壽命。定電流的安定器是無法保證輸出功率的穩定的。而定功率的安定器中,不同的方案其功率的穩定范圍也有很大的不同;模擬方案的安定器功率誤差大概在±3-6W;采用單片機方案的安定器的功率誤差大概在±2-4W;而采用專用芯片或內置DSP內核MCU方案的安定器,其輸出功率的誤差可以做到±0.5W。能最大限度的延長HID燈的壽命,緊緊跟隨HID管壓的變化,使HID燈不閃爍,不熄滅。
第五、安定器的工作壽命
安定器的壽命除了設計方面的因素外,和所用的零件也是密切相關的,最主要的元器件有
電容:電解電容要采用耐高溫低漏電的,且要有5000小時以上的使用壽命;點火電容則要求能連續承受很高的沖擊電壓。
高壓包:現在市場上的高壓包大致分為線繞的和箔式的兩種。相比較而言箔式的高壓包瞬間輸出能量更足,絕緣性能也更好,自然壽命也更長了。
放電管:放電管分為開關放電管和防雷放電管2種,開關放電管的壽命是防雷放電管的10倍以上,在產品使用的初期可能看不出優劣,但在使用一段時間后自然就分出好壞來了。
下面我們分別給出一款采用DSP內核MCU方案的安定器、一款單片機方案的安定器和一款模擬方案的安定期冷啟動時光通量的變化曲線圖,可以很明顯地區分出來:
達到穩定光通亮25%的時間
達到穩定光通亮80%的時間
模擬方案
5.5秒
25秒
單片機方案
2.5秒
12秒
DSP內核專用芯片
0.5秒
3.0秒
總上所述,安定器在整個HID照明系統中,是一個最復雜、技術含量最高的器件。它的質量好壞直接決定整個系統的性能。我們除了關注它能不能點亮燈以外,還應該更多的關注它對HID燈壽命延長的保護,以及它自身的使用壽命問題。只有高穩定性、長壽命的HID系統才能算得上是一款性價比好的產品。
第六、保護功能
超壓保護輸入電壓超過18V時,安定器自動停止工作,保護安定器,避免損壞安定器和HID 燈泡。
2.低壓保護
當輸入電壓大于9V時,安定器能正常工作,低于8V時,安定器自動停止工作,避免損壞
3.空載保護
當安定器未接燈泡,處于空載狀態時,安定器自動停止工作
4.短路保護
當安定器意外短路時,安定器自動停止工作,避免損壞。
5.反接保護
在安裝過程中,由于操作失誤導致輸入電源正、負極接反時,安定器自動停止工作,避免損壞。
6.防水性能
烜芯微專業制造二三極管,MOS管,20年,工廠直銷省20%,1500家電路電器生產企業選用,專業的工程師幫您穩定好每一批產品,如果您有遇到什么需要幫助解決的,可以點擊右邊的工程師,或者點擊銷售經理給您精準的報價以及產品介紹
烜芯微專業制造二三極管,MOS管,20年,工廠直銷省20%,1500家電路電器生產企業選用,專業的工程師幫您穩定好每一批產品,如果您有遇到什么需要幫助解決的,可以點擊右邊的工程師,或者點擊銷售經理給您精準的報價以及產品介紹

